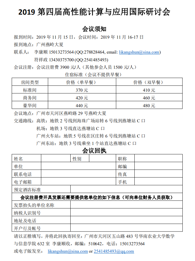
Registration Fee

(1) Author: 600$ (3900¥) before November 1st , 2019

Note: One author for each accepted paper must complete the registration by bank transfer before November 1st, 2019 in order for your papers to be included in the conference proceedings.The conference registration fee includes all conference sessions, proceedings, coffee breaks, lunches, reception, banquet, and etc.

(2) Additional Registration: (其他参会人员或论文附加作者)

Additional Registration
Before November 1st, 2019
After November 1st, 2019
250$ (1500¥)
300$ (1600¥)

Registration Methods

(1) For HPCA2019 participants who are going to pay RMB

会议注册费转账到(国内转账):
开户行:中国工商银行广州元岗支行
开户名:广东上拓信息科技有限公司
帐 号:3602078209200209547
备注:HPCA2019论文+编号, 第一作者姓名

(2) For HPCA2019 participants who are going to pay USD$(cross-border)

SWIFT CODE:ICBKCNBJGDG
BANK NAME: THE INDUSTRIAL AND COMMERCIAL BANK OF CHINA,GUANGDONG PROVINCIAL BRANCH
ADDRESS: No.123 Yan Jiang Xi Road Guangzhou,Guangdong (510120), China
PAYEE NAME: LI KANGSHUN
CARD NUMBER: 6222023602021933502
MESSAGE IF ANY: HPCA2019, PAPER+Number, REGISTRATION FEE, 1ST AUTHOR NAME: ????

Receipt Download

 会议回执  Conference Receipt

(1) 中文会议回执

(2) Conference Receipt